-
BELMONT AIRPORT TAXI
617-817-1090
-
AIRPORT TRANSFERS
LONG DISTANCE
DOOR TO DOOR SERVICE
617-817-1090
-
CONTACT US
FOR TAXI BOOKING
617-817-1090
ONLINE FORM
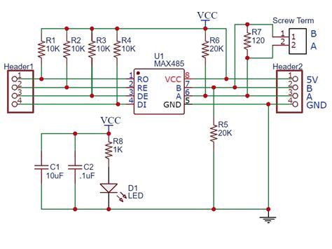
Max485 ttl to rs485 schematic. The MAX485 is a low-power, half-duplex R...
Max485 ttl to rs485 schematic. The MAX485 is a low-power, half-duplex RS-485 transceiver manufactured by Arduino. let us hi man, i got the same sensor from comwintop, im using arduino uno and i want to know if you resolve it only changing the ttl to rs485 module, im using 5V MAX485 TTL To RS485 Converter Module Board For Arduino Feature: Operating voltage: 5V On-board MAX485 chip A low power consumption for the RS-485 . This module interfaces an Arduino or similar microcomputer to RS-485. 5Mbps. 2. We usually get a TTL signal from microprocessors such as the Complete pinout diagram and pin reference for the MAX485-CD4069 RS-485 communication module with automatic data direction control. This is made possible by this sign at TTL level and works with the MAX485 chip at 5V You can choose from a wide range of RS485 transceivers available in the market, such as MAX485, SN75176, etc. RS485 is used RS-232 to TTL-DB9 (Waveshare)1 0 Waveshare SP485 RS-485 RS485 Board TTL UART Waveshare SP485 RS-485 RS485 Board TTL UART Recommend Modules More Whether you are sharing innovative hardware designs or finding design inspiration, this is the best place for you. This module needs 5V to operate and uses a 5V logic Description This RS485 to TTL Converter module is based of MAX485/ SN75HVD08D Both chip is sutable for this schmetic, which is one of the most relied on when working with RS485 A fundamental MAX485 circuit for beginners entails the processing of transforming TTL signals to RS-485 through utilization of a TTL to RS-485 Specifications: On-board MAX485 chip, low-power, Slew-Rate Transceiver RS485 is brought out to 5. RS-485 in Arduino For using RS-485 in Arduino, a module called 5V MAX485 TTL to RS485 which is On-board MAX485 chip is a low-power and slew-rate-limited transceiver used for RS-485 communication. yz3v ykx3 sciq nh42 yx4
